知識社群
登入
中文(台灣)
English(US)
Q&A
線上人數:
87
相簿輪播 - A~E區報到處
社群功能
最新文件
(82)
申請加入成員
線上報名及相關問卷
(2)
即時留言
主辦館籌備行事曆
活動
(1)
社群首頁
活動花絮
(2)
文件分類
[
總覽
]
大會參展單位
(45)
公文及資料下載
(5)
常設小組
(6)
大會議程
議程
(5)
報名與會者
(2)
提案單
(3)
歷屆提案討論
(3)
歷屆議題
會議PPT
(2)
校內籌備會
(3)
食宿與交通
(7)
常用連結
主辦單位:教育部
承辦單位:環球科大圖書館
2011年_全國圖書館發展政策及推動策略
本活動相關照片_FB上的社團
活動資訊~電子書
社群資訊
訪客: 433246
文章: 82
討論: 41
公告: 0
容量: 剩餘
334.9 MB
(500 MB)
閱讀權限: 開放
分類:
教育學習 / 線上學習
版主: 黃弘延
副版主: 何嫈嫈
位置:
全國大專校院圖書館館長聯席會
>
回應討論區
>
討論
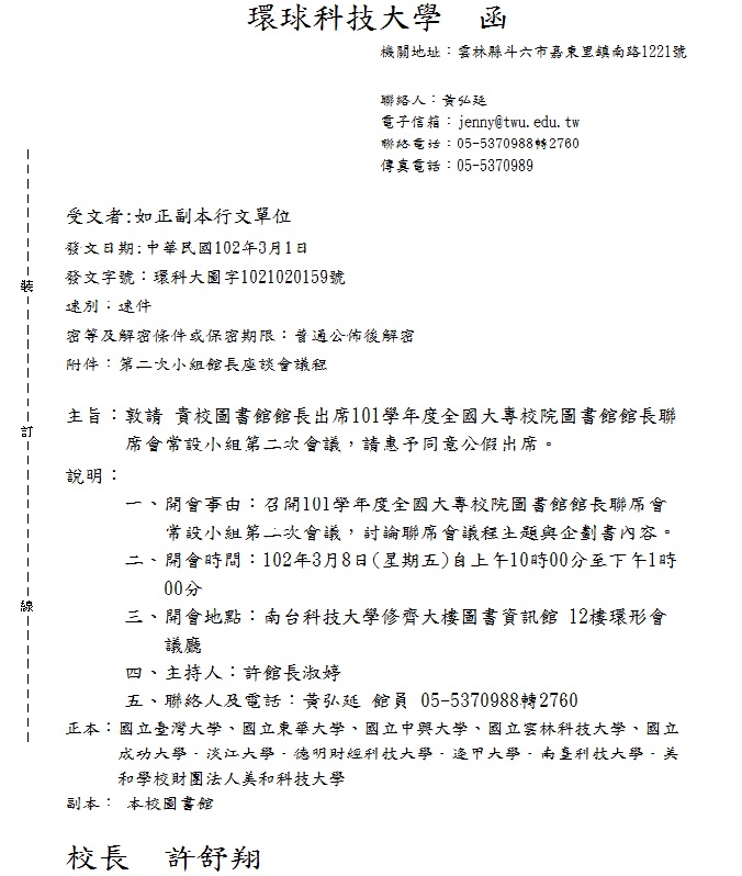
已發電子公文致10位小組館長
(
101學年度第二次常設小組會議
)
(黃弘延,
busylibrarian@gmail.com
, 2013-03-04 04:55)
1樓
敬邀10
位小組館長出席
~
時間:
102
年
3
月
8
日
10:00~13:00
地點:
南台科大圖書館
10:00~13:00
中餐備有便當;
需素食者,請事先告知!
附件
1.
0308小組會議發文.jpg
(162 KB)
(楊智晶,
ccyang@mail.stust.edu.tw
, 2013-03-04 11:22)
2樓
1. 全國大專校院圖書館館長聯席會常設小組籌備會議20130308 , 於南台科技大學圖書館., 開會通知電子公文已到校 2. 為協助此會及接待遠到而來之委員, 本館同仁分組如下: (1) 場地設備組: 備妥會議場地之設備及清潔工作 (2) 議事導覽組: 可協助會議資料之列印, 會後參觀南台科技大學圖書館之導覽工作 (3) 餐飲交通組: 將協助代訂便當, 交通接送之服務 3. 請即早告知與會人員之交通接送, 目前我們規劃以館員借用校車接送台南高鐵站, 台鐵火車站部份若有需求, 我們將再想辦法 4. 歡迎各位常設小組委員蒞臨本館 ! 南台科技大學圖書館 楊智晶館長 敬啟 ccyang@mail.stust.edu.tw
(TWULIB,
jenny@twu.edu.tw
, 2013-03-08 06:16)
3樓
今日於南台科大開會之簽到表與討論提案,詳如附件!
附件
1.
第二次小組會議資料.doc
(54 KB)
© 2012 TransWorld University.
http://www.lib.twu.edu.tw
lib@twu.edu.tw
建置者:黃弘延
05-5370988分機2760
All rights reserved.
敬邀10位小組館長出席~
時間:102年3月8日10:00~13:00